必赢nn699net毕业生违约处理办法
为了规范毕业生的择业行为,维护就业协议的严肃性,尽量减少毕业生违约现象,依据自治区有关文件,现就我校毕业生违约的有关事宜提出如下处理办法。
一、凡预计可取得毕业资格,在有关政策规定择业范围内落实就业单位的毕业生,学校就业部门均同意推荐其就业,对其所签订就业协议的真实性与合法性进行鉴证。学院负责介绍毕业生各方面情况并签署推荐意见。《全国普通高等学校毕业生就业协议书》(以下简称《协议书》)经毕业生、用人单位、学校三方签署意见后生效。
二、《协议书》生效后,各方要严格履行协议,不得擅自违约。如确有极特殊情况,一方提出违约的,应征得另两方同意,违约方承担相应违约责任。
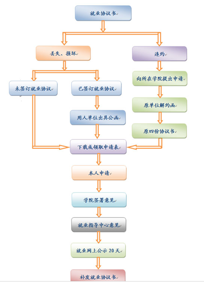
三、《协议书》生效后,毕业生提出变更协议的,需提交以下材料:
⒈ 本人的违约申请,说明违约原因,并征得学院同意。
⒉ 原签约单位同意解除协议的书面材料,并加盖单位公章。
⒊ 原《协议书》一式四份。
四、提出违约的毕业生在招生就业处网站下载并如实填写《必赢nn699net就业协议书补发申领表(违约)》,经学院分管院长签字同意后,到学校招生就业处审批。上述手续经学校招生就业处就业指导中心审核批准后,在网上公示20天,无异议后,毕业生可重新领取《协议书》,另行择业。
五、毕业生在解除协议过程中遇到问题,应本着互谅互让的原则妥善解决,不得有其他损害用人单位及学校利益和声誉的行为,否则学校将不予受理其解除协议的手续。毕业生违约,且无法取得单位谅解的,按原协议派遣。对于未经批准擅自违约的毕业生,学校一律不再负责其派遣。
六、毕业生违约对用人单位、学校和其他毕业生都会造成不同程度的不良影响,为了维护多方利益,凡办理过一次违约手续的毕业生,招生就业处就业指导中心应做好相关登记,如再次出现违约情况,学校将不予派遣。
七、用人单位提出变更协议的,由签约单位出具书面说明材料,并承担相应违约责任,学校视具体情况处理。
八、对于与用人单位签约后,又申请参加并被列入西部志愿服务计划和组织部选调名单的毕业生,不按违约处理。对于《协议书》中用人单位和毕业生事前约定的事项发生,双方需提前解除协议的,不按违约处理。
